元宇宙 Treasure 生態系統解析:MAGIC 代幣用途與遊戲機制全攻略!
Treasure 是一個由社群主導的遊戲生態系統,致力於打造去中心化的元宇宙遊戲平台,扮演不同遊戲之間的橋樑。這個概念體現在其核心平台 Bridgeworld 上——顧名思義,它連接了虛擬世界與遊戲,形成一個跨遊戲互通的橋接點。Treasure 鼓勵開放式創作,協助社群建立和發展自己的遊戲,打破由大型出版商主導的封閉遊戲生態,推動 Web3 遊戲世界的去中心化發展。
Treasure 元宇宙中的每款新遊戲,都會將其世界觀與故事融入整體敘事架構之下,並共享某些資源,例如原生代幣 MAGIC。除了 Bridgeworld,Treasure 的另一個核心平台 Smolverse 也備受關注,其中推出的 Smol Brains 是一組不斷進化的 NFT 項目,因其獨特性與趣味性迅速竄紅。這些 NFT 與 Bridgeworld 資產相結合,並在 Treasure 專屬交易市場 Trove 上架銷售,曾在 2022 年初占據 OpenSea 總交易量的 10%,成為當時市場上的重要力量。
Treasure 運行於以太坊的第二層擴展解決方案 Arbitrum,使其交易更快速且成本更低,為遊戲玩家與開發者提供理想環境。Trove 現已成為 Arbitrum 生態系統中交易量最大的市場之一。在這篇文章中,我們將深入探討 Treasure 的運作機制、其核心代幣 MAGIC 的功能與用途,並解析這個生態系統為 Web3 遊戲世界帶來的潛力與影響。
元宇宙 Treasure 生態系統:運作原理與關鍵元素解析!
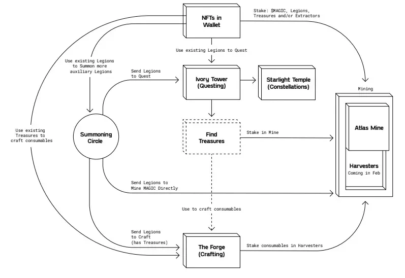
在深入探討 MAGIC 的實際用途之前,我們先簡單了解 Treasure 的運作原理,有助於更全面掌握 MAGIC 的應用情境。Treasure 生態系統的運作相當複雜,涉及寶藏(Treasure)、魔法(MAGIC)與軍團(Legions)等關鍵元素之間的相互關係。為了幫助理解,下方的資訊圖表列出了生態系中常見術語的基本定義,這些都是理解 Treasure 平台不可或缺的基礎知識。
(一)元宇宙 Treasure 生態的 3 大核心物品介紹!
請注意,以下物品皆存在於 Bridgeworld 及其他與 Treasure 平台整合的遊戲中。這些物品是以 NFT 或加密貨幣形式存在的數位資產,在遊戲之外也可能具有實際的貨幣價值。
Treasure 生態核心物品 1.:Treasures
在 Treasure 生態系中,「Treasures」可以被視為製作實用裝備的原材料或基礎建構單元。玩家可以利用 Treasures 來打造以下類型的物品:
消耗品:用於輔助採礦、執行任務等行動的道具。例如,遊戲中的「採礦」是指挖掘 MAGIC(原生代幣),而任務則可提供其他有價值的獎勵資源。
工具:可提升挖礦效率,幫助玩家獲得更多 MAGIC 獎勵。然而,Treasures 的效能仰賴 MAGIC 的支援,當整個系統中質押的 MAGIC 比例低於 20% 時,寶藏將失去生產能力。
Treasure 生態核心物品 2.:MAGIC
MAGIC 是 Treasure 遊戲生態系統的原生貨幣,也是三大核心資源之一。它被廣泛應用於 Bridgeworld、Smolverse,以及如 Battlefly、Toadstoolz 等其他整合遊戲中。
MAGIC 的功能不僅限於交易用途,更是驅動整個生態系統的關鍵。例如,若系統內質押的 MAGIC 比例低於 20%,不僅寶藏會停止產出,連核心設施如 Atlas 礦場(下文將詳述)也會關閉。
Treasure 生態核心物品 3.:Legions
Legions 是可在 Bridgeworld 中操作的 NFT 角色。玩家必須擁有一個 Legions ,才能參與遊戲核心玩法,包括挖掘 MAGIC、使用工具或消耗品等。Legions 是探索與互動 Bridgeworld 世界不可或缺的角色資產。
(二)元宇宙 Treasure 生態的共識機制:想像力證明!
Treasure 採用了一種相對新穎的方式來迭代傳統的工作量證明(Proof of Work)共識機制。Treasure 聯合創辦人 John Patten 將這種方法稱為「想像力的證明」(Proof of Imagination),用來評估其平台資產的價值。
在比特幣系統中,工作量證明的概念在於:挖礦難度越高,所產出的 BTC 就越有價值。Treasure 延伸了這個理念,認為一項資產的價值,至少應與投入的勞動與創造力成正比。而根據「想像力的證明」的機制,資產價值等於以下三個面向的總和:
採礦所需的成本;
所投入的時間;
收藏家對該資產的情感投入與喜愛程度,也就是情感價值。
元宇宙 Treasure 生態代幣:MAGIC 的 3 個實際應用與平台治理!
現在我們對 MAGIC 的基本概念以及 Treasure 的運作方式已有初步了解,接下來讓我們深入探討 MAGIC 的實際應用:
MAGIC 實際應用(一):質押
為了維持 Treasure 平台的正常運作,社群必須質押一定比例的 MAGIC。質押比例若不足,平台中 MAGIC 的主要排放與鑄造來源——Atlas 礦場將會關閉,整個系統將因此失去生產動能。
MAGIC 實際應用(二):製作或驅動遊戲內物品
MAGIC 在遊戲中扮演關鍵角色,可用於驅動或升級各項資產:
軍團(Legions):類似角色扮演遊戲的角色,玩家需透過挖掘與使用寶藏來提升軍團等級,而這一過程需要消耗 MAGIC。
寶藏(Treasures):這些是推動遊戲活動(如採礦、任務)的關鍵資產。若質押的 MAGIC 比例低於總流通供應量的 20%,寶藏的功能將無法正常運作,有些寶藏甚至需要 MAGIC 才能單獨發揮效果。
MAGIC 實際應用(三):治理
MAGIC 同時也是社群治理的重要工具。Treasure DAO 採用 Snapshot 投票系統,社群成員可針對 Treasure 改進提案(TIP)進行表決。只有持有 MAGIC 或 veMAGIC(質押後獲得的鎖倉代幣)者,才能參與投票,而投票權重則取決於質押的數量與期限。
Treasure 最初源於以太坊上的 NFT 平台「Loot」,由 10,000 張原始 NFT 卡構成的系列作品演化而來,因此創辦人將 Treasure 視為「Loot 衍生品」(Loot Derivative)。
Loot 是一個允許用戶自行創建與鑄造 NFT 系列的平台,由社群決定每個項目的價值。Treasure 的聯合創辦人 John Patten 和 @gaarping 深受此概念啟發,致力於打造一個去中心化的世界,讓玩家能夠構建自己的遊戲宇宙和故事情節(Treasure 所稱的 Lores),並共享資源、互動發展,讓不同社群間產生交織的敘事與遊戲化關係。
目前,這些遊戲皆可將其 NFT 收藏整合至 Treasure 的交易市場中。現今的 Trove 市場便是原始 Treasure 市場的升級版本。值得一提的是,Treasure 團隊的大部分成員皆來自其社群,目前約有 30 人共同推動專案發展。
元宇宙 Treasure 生態代幣:MAGIC 的鑄造和代幣經濟學!
MAGIC 於 2021 年 9 月透過「公平發行」(Fair Launch)模式問世,用戶可透過質押 Treasure、Loot 和 ALGD 等資產來賺取 MAGIC。約佔總供應量 3.48 億枚的 33.3% 代幣,專門分配於此早期耕作目的。而初始耕作期結束後,MAGIC 的幣價曾一度跌至歷史最低點,時間大致與 Treasure 遷移至 Arbitrum 鏈上相吻合。
整體分配中,有 25% 的 MAGIC 專用於 Atlas Mine 和 Harvesters 等遊戲機制的代幣釋放。其前身 Genesis Mine 曾釋出約 2,000 萬枚 MAGIC,約占總供應量的 5.7%,而剩餘將於 2031 年底前陸續釋放完畢。
MAGIC 採用設計性的「排放抑制模型」,意即其供應量將隨時間遞減,使獲取 MAGIC(特別是透過 Bridgeworld)變得愈加困難。這種模式預期將對寶藏資產形成購買壓力,進而提升其市場價值。具體而言,MAGIC 的年排放量將逐年減半,為早期參與者創造更具吸引力的獎勵結構。
至於剩餘的供應分配:
17% 用於提供系統流動性,
15% 預留作為整體生態系的發展基金,
最後的 10% 則分配給開發團隊與核心貢獻者。
在 Treasure 生態系中,魔法(MAGIC)的主要來源是阿特拉斯礦場(Atlas Mine),而「收割機」(Harvesters)則是輔助挖礦的高效工具,能顯著提升挖掘效率,但需要玩家進行一定程度的投資。在接下來的九年內,Atlas Mine 將逐步鑄造出 MAGIC 總供應量的一部分。玩家可透過使用寶藏,或是利用寶藏製作裝備來參與挖礦,從而獲得平台的原生代幣 MAGIC。
元宇宙 Treasure 的獨特定位與挑戰:對比 The Sandbox 與 OpenSea 的競爭格局!
儘管 Treasure 的建構方式與所提供的功能獨具一格,但在元宇宙領域中,仍有其他去中心化平台具備類似願景。其中最具代表性的例子就是《The Sandbox》(沙盒),這款熱門的 NFT 遊戲讓玩家能夠自由創造虛擬資產。雖然沙盒在創造力方面提供了高度自由,但它並不允許玩家像在 Treasure 中那樣,開發擁有獨特故事背景的遊戲,並將其無縫整合進整個平台生態。
在 NFT 市場方面,Treasure 有時也會將自家 Trove 市場的表現與全球最大 NFT 平台 OpenSea 作比較。雖然 Trove 懷抱與 OpenSea 競爭的宏大計畫,但要撼動這位市場巨頭的位置仍相當困難,即便 Treasure 自推出以來發展迅速、勢頭強勁。總體而言,Treasure 在元宇宙遊戲與 NFT 市場中面臨激烈競爭,儘管它所採用的模型較其他競爭者更為複雜與先進。
元宇宙 Treasure 的策略合作網絡:2 虛擬貨幣投資機構聯盟布局!
Treasure 與多個平台和專業人士建立了合作夥伴關係,其中包括 Delphi Digital 的 Ryan Foo,他是一位專注於區塊鏈與遊戲交叉領域的遊戲經濟學家。此外,Treasure 還與其他關鍵合作夥伴開展了合作,這些夥伴包括:
Treasure 策略合作平台(一):Strider
Treasure 表示,Strider 和 Treasure 兩個平台對於開放平台建立與社區參與的理念保持一致,並共同推動這些目標。
Treasure 策略合作平台(二):1kx
Treasure 在 2021 年底與 1kx 建立了策略合作夥伴關係。1kx 是一家專注於加密貨幣領域的早期投資基金,並且領投了 Treasure 的 300 萬美元融資輪,Ready Player 和 Merit Circle 等 NFT 遊戲生態系統也參與了此次融資。
元宇宙 Treasure 的 SWOT 分析:4 面向解析 Treasure 的優劣勢!
Treasure SWOT 分析(一):優勢(Strengths)
Treasure 目前最大的資產是其核心資產的受歡迎程度,尤其是包括 Bridgeworld 和 Smol Brain 系列的項目。Trove 市場作為其 NFT 的核心交易平台,至今已推動超過 2.5 億美元的總市場交易量,並且在 2022 年初成為收入第二高的市場。
Treasure SWOT 分析(二):弱點(Weakness)
儘管其 NFT 收藏取得了一定的成功,Treasure 上的遊戲並非最受歡迎。納入 Treasure 元宇宙生態系統的任何遊戲都未能進入常見的 NFT 遊戲排行榜,這與 Decentraland 和 Sandbox 等其他 NFT 元宇宙平台形成鮮明對比。
Treasure SWOT 分析(三):機會(Opportunities)
在網路中開發像 MMORPG 這樣的高品質遊戲可能會使該專案對當代遊戲玩家更加吸引。雖然開發此類遊戲可能需要大量的資源,但平台需要這些遊戲能夠在現有的競爭對手中脫穎而出。
Treasure SWOT 分析(四):威脅(Threats)
像 Immutable X 和 Enjin 等平台允許遊戲開發者將 NFT 集成到他們的遊戲中,尤其是 Immutable X,擁有多個備受關注的熱門遊戲,包括 Illuvium、Gods Unchained 和 Guild of Guardians。如果 Treasure 沒有進行類似的遊戲開發和整合,可能會減緩其增長。此外,Treasure 在今年早些時候遭受了一次攻擊,如果類似事件再次發生,可能會嚴重損害其公眾形象。
元宇宙 Treasure 的 2 新聞與亮點:品牌重塑與安全挑戰!
Treasure 新聞與亮點(一):品牌重塑
2022 年 6 月,Treasure 經歷了一些變化。根據 Treasure 的說法,他們的舊身份顯得有些過時,因為在 Bridgeworld 成為 Treasure Web 3 遊戲元宇宙的基礎設施之前,這個身份並未完全符合其當前的願景。為了跟上更新和更廣闊的願景,Treasure 進行了品牌重塑。
新的品牌形象和標誌象徵著多重意涵。閃亮的星星代表著平台社群所表達的魔力,而主標誌中的紅寶石則是對 Treasure 起源(即一組 NFT)的致敬。Trove 背景中的設計則象徵著市場作為通往不同虛擬世界的窗口。
Treasure 新聞與亮點(二):網路安全問題
2022 年 3 月,當 Treasure 推出新市場時,平台遭遇了一些小問題。駭客利用 ERC-721 智能合約中的漏洞,竊取了市場上 100 多個 NFT,其中包括來自熱門 Smol Brains 系列的 NFT。當時,這些 NFT 的總價值約為 140 萬美元。
消息傳開後,Treasure 的聯合創始人 John Patten 宣布他將使用自己的個人 NFT 來彌補這些損失。幸運的是,幾乎所有被盜的 NFT 在漏洞被利用後不久就被追回。
元宇宙 Treasure 路線圖:Bridgeworld 更新計畫與 DAO 提案動態!
在接下來的幾個月裡,Treasure 預計將為其 Bridgeworld 平台推出一些核心更新。今年上半年,Treasure 已經推出了 Bridgeworld 的第一個版本,接下來的幾個月將會推出下一個版本和最小可行產品(MVP)。
除了團隊的核心路線圖外,Treasure DAO 也已批准了多項網路更新提案。最新的提案尚在等待批准,該提案建議將在 Trove 市場上出售的 NFT 創作者版稅從 2.5% 提高到 20%。
元宇宙 Treasure 為什麼不直接使用以太幣 ETH?3 大原因解析!
Treasure 的創辦人在 2021 年 11 月發表的一篇文章中分享了對該計畫未來的看法。他提到,Treasure 面臨的一個批評是,為什麼不直接使用 ETH,而是選擇發行 MAGIC。儘管 Treasure 最初是建立在以太坊框架上,但團隊有多個原因未將 ETH 作為主要代幣。
Treasure 不使用 ETH 原因(一):可擴展性問題
以太坊的可擴展性障礙和有限的交易吞吐量在加密領域中非常著名。若使用 ETH 作為財富的基礎,將會限制專案的發展潛力,並且未來可能會面臨更多的瓶頸。
Treasure 不使用 ETH 原因(二):靈活經濟
如果 Treasure 使用 ETH 作為主要的流動性代幣,則無法對該專案的代幣進行控制。MAGIC 的代幣分配、年度減半機制以及與 Treasure 生態系統的整合,都是 ETH 所無法複製的。選擇 ETH 代幣意味著將專案的控制權交給加密貨幣價值的波動。
Treasure 不使用 ETH 原因(三):不依賴單一硬幣/代幣的價值
Treasure 團隊將 Treasures 和 MAGIC 設計成相互平衡。這是為什麼玩家可以使用 MAGIC 來製造設備,並利用該設備來挖掘更多 MAGIC。Treasure 團隊表示,他們並非依賴 MAGIC 來啟動或推動專案,而是利用 Treasures 和 MAGIC 之間的動態關係來確保專案的價值穩定。這也正是專案資產價值的來源。
元宇宙 Treasure 生態代幣:MAGIC 操作指南:從交易所操作到資產安全管理!
(一)哪裡可以買到 MAGIC?
您可以透過世界上最大的加密貨幣交易所之一 OKX 的現貨交易來購買 MAGIC。以下是在 OKX 購買 MAGIC 的方法:
使用 Visa、Mastercard、Apple 或 Google Pay 資金轉帳購買 USDT。如果您已經擁有 USDT,可以跳過此步驟,並將您的錢包連接到 OKX。
在 OKX 上開通現貨交易選項,並確保選擇了 MAGIC/USDT 交易對。
在左側的「手動交易」標籤中,指定您想要購買的 MAGIC 數量。
您應該會在標籤中看到需要支付的 USDT 價格。點選「購買」以確認交易。
(二)如何儲存 MAGIC?
由於 MAGIC 是 ERC-20 代幣,因此您可以將其儲存在任何支援此類代幣的錢包中。OKX 為您提供線上或熱錢包以及離線或冷錢包儲存解決方案。如果您打算在 Bridgeworld 中使用 MAGIC 作為資源並經常進行交易,我們建議您使用熱錢包,因為它們應該能提供更快的交易速度。這些錢包在提取資金時會使用半離線的多重簽章認證,確保您的私鑰永遠不會暴露給惡意行為者。
此外,您也可以將 MAGIC 儲存在 MetaMask 等流行的網路錢包中,這些錢包可以輕鬆連接到 OKX。如果您打算長期保留 MAGIC,我們建議您使用冷錢包,這是一種超安全的儲存選項,提供金融級高級加密標準並避免接觸外部儲存設備等功能,能更有效保護您的資金。
(三)如何質押 MAGIC
正如我們上面提到的,質押的 MAGIC 是 Treasure 平台的重要組成部分。您可以在 Bridgeworld 的 Atlas Mine 中質押 MAGIC,具體方法如下:
登入 Bridgeworld 並連接您的皮夾。
點擊 Bridgeworld 地圖中心的 ATLAS MINE 進入礦坑。
向下捲動進入質押區域,您可以在其中看到 MAGIC 和 NFT 的選項。
點選“批准MAGIC”,提交交易,點選“確認”。
完成此步驟後,您將在 MAGIC 下看到質押和取消質押按鈕。
點選“質押”。將會有一個窗口,其中有幾個時間段可供選擇。
您必須鎖定您的 MAGIC 至少兩週才能進行質押。
輸入您想要質押的金額,選擇時間鎖,然後點擊「質押」按鈕
將出現一個確認操作的窗口,表示您已完成。
閱讀更多:
OKX 虛擬貨幣套利『資金費率套利策略』- 教你輕鬆創造年化 500%!
延伸閱讀:
MAGIC幣介紹|TreasureDAO能否創2023年鏈遊新高峰?
加入 OKX 繁中社區了解更多加密貨幣知識,還有不定期空投及周邊贈送!
追蹤 OKX 中文 IG,了解加密貨幣和 OKX 最新動態,更多精彩活動好禮等你來拿:
【OKX LINE 官方帳號】正式上線 🔥
每週簽到、積分換限量周邊、空投紅包禮物等你抱回家 🧡



